一、服务介绍

1、什么是网络安全等级保护制度

国家实行网络安全等级保护制度。网络运营者应当按照网络安全等级保护制度的要求,履行安全保护义务,保障网络免受干扰、破坏或者未经授权的访问,防止网络数据泄露或者被窃取、篡改。开展信息系统规划和建设时,应按照国家网络安全等级保护要求,落实网络安全等级保护定级、备案、测评、安全建设整改等相关工作。

2、等保定级

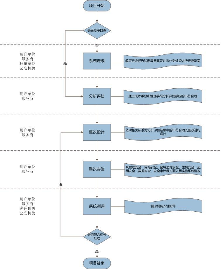
二、服务流程

三、资料清单

1、企业营业执照

2、组织架构图

3、企业人员清单

4、待测评系统清单

5、待测评系统网络拓扑图及说明

6、待测评系统使用的网络安全产品清单及销售许可证明

四、注意事项